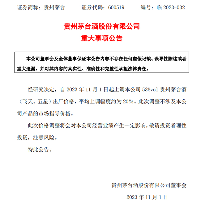
更新时间:2023-11-04 15:34:37点击:

据佳酿网了解,53度500ml茅台酒(以下简称“飞天茅台”)上一次提价是在2018年1月,彼时出厂价从819元提至969元,市场指导价从1299元提到1499元。此后的近6年时间里,市场上屡屡传出飞天茅台提价的消息,虽然最终未能应验,但也充分说明市场对其提价预期高涨。
不曾想,此次飞天茅台提价竟然如此突然。若按20%涨幅来看,飞天茅台出厂价格将升至每瓶1163元左右。对此,有业界专家表示,从当前茅台酒消费需求保持旺盛的市场表现来看,提价有利于提振白酒行业发展信心,刺激和拉动消费增长,同时符合投资者期望,有力提振资本市场对茅台以及白酒板块的信心。
事实上,关于飞天茅台是否提价问题,贵州茅台委、董事长丁雄军曾多次做过回应。
尤其在今年6月13日召开的贵州茅台2022年度股东大会上,丁雄军表示,什么时候提价、怎么提价,确实要有智慧。若飞天茅台能够提价,会有更多利润,管理层也是这样想的,公司还是相信市场化和法治化。“今年公司目标营收增长15%,我们希望能有更好业绩。”结合此日前贵州茅台发布的2023年三季报来看,今年1-9月,贵州茅台实现营业收入1032.68亿元,同比增长18.48%;实现净利润528.76亿元,同比增长19.09%。
这是贵州茅台历史上首次在前三季度实现千亿营收,同时这一业绩也接近了2021年整年的营收和利润水平,盈利水平可见一斑。
若按三季报增速计算,贵州茅台将大概率完成今年15%的营收增长目标,不过要实现“更好业绩”,无疑最直接、最有效、最立竿见影的策略,就是直接提升飞天茅台的出厂价。
如今,时隔近6年的时间,贵州茅台终于按下飞天茅台提价按钮。“飞天茅台提价将直线拉升茅台的净利率,可以肯定的是,即便是在飞天茅台市场投放量不变的情况下,贵州茅台的净利润也将大幅增长。”业界专家这样说道。
而从行业层面来看,作为高端白酒标杆,飞天茅台此前出厂价定在969元,这对其它名酒主流高端产品而言,已成为无法打破的“天花板”。这直接造成其它高端名酒要么对标飞天茅台锁定这一价格,要么低于这一价格寻找发展机会。
从这个角度来说,飞天茅台提升出厂价,一方面可以拉开与其它高端名酒的距离,进一步巩固公司在高端白酒市场的主导地位;另一方面也可为其它高端名酒提升出厂价打开新局面,进而带动整个高端白酒市场向上发展。因此,其它高端名酒也乐见飞天茅台提价。
此外,一直以来,飞天茅台的出厂价都与市场价相差巨大,利润大多集中于渠道,这也使得正常市场环境下,飞天茅台的官方指导价有名无实。根据渠道最新反馈数据显示,目前2023年出厂的原箱飞天茅台市场价为2900元/瓶左右,散瓶茅台为2600元左右。显然,这与市场指导价1499元/瓶有着千元以上的价差。由此也可以看出,虽然此次飞天茅台提价,不涉及市场指导价,但按照目前的终端价,经销商仍然有较大利润空间。
